编辑热线:0833-2445385 13981380111 编辑邮箱:bjb_leshan.cn@163.com 广告热线:0833-2442059 QQ:360552222

四川清理各类“证明”

【时间:2017-06-08 08:51】 【来源:四川在线】 【点击量:】>
【字号 】      打印

  四川清理"证明":未列保留清单事项可拒绝提供  


  四川在线消息(记者 陈松)日前,省政府办公厅下发“通知”,要求各地要参照成都市经验做法,对本地各级、各部门要求村(社区)开具的各类证明材料进行集中清理,制定取消的村(社区)证明事项清单和保留的村(社区)证明事项清单。清理完成后,对未列入保留清单的证明事项,不得要求群众再提供。

  “通知”明确,今年7月31日以前完成清理工作,并向社会公开清理结果。9月1日前正式实施。


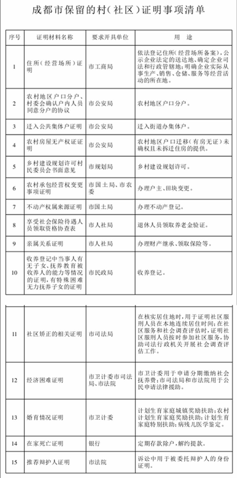
  近年来,成都市认真贯彻国务院“放管服”改革和“减证便民”专项行动部署要求,清理取消市级各部门要求村(社区)开具的证明事项低保边缘户证明等298项、仅保留住所(经营场所)证明等15项,受到国务院和省委、省政府领导高度肯定。  


  本次清理的范围包括,各地、各级行政机关、事业单位、公用(国有)企业要求群众办事时需要由村(社区)开具的各种证明、手续。


  省政府办公厅政务服务管理指导处处长刘兴前告诉记者,凡无法律法规和国务院及其部门、省政府文件规定的证明,原则上一律取消;凡无上述依据,群众办事时确实需要的证明事项,经充分论证后可以保留。


  “清理最终要达到的目标是,依法规范群众办事要素材料,坚决取消不合法、不合理以及主要为规避部门责任要求办事群众提供的各种证明、佐证材料,最大限度减少证明事项数量,切实解决群众办证难、办事难问题。”刘兴前说。


  据了解,清理完成后,各地要制定取消的村(社区)证明事项清单和保留的村(社区)证明事项清单,并由市(州)政府发文公告。


  “通知”明确,对未列入保留清单的证明事项,要明确要求各地、各级行政机关、事业单位、公用(国有)企业不得要求群众再提供。同时,各地要将保留证明事项纳入村(社区)便民服务站(室)集中办理。

  成都市取消的村(社区)证明事项清单


  序号 证明材料名称 要求开具单位 用 途


  1 残疾人辅助器具证明 残联 申请残疾人辅助器具及轮椅情况证明


  2 残疾人就业需求情况和技术培训证明 残联 残疾人就业需求和技术培训登记情况证明


  3 残疾人居家无障碍改造证明 残联 残疾人居家无障碍改造情况证明


  4 残疾人重度护理补贴等专项补助证明 残联 残疾人重度护理补贴等专项补助证明


  5 贫困残疾人特殊困难临时救助证明 残联 贫困残疾人特殊困难临时救助情况证明


  6 重度残疾人“居家安养”证明 残联 重度残疾人“居家安养”申请情况证明


  7 资助贫困精神残疾人免费服药 残联 资助贫困精神残疾人免费服药情况证明


  8 申请阳光救助证明 残联、民政部门、市卫计委 申请重度精神病患者、危重疾病“阳光救助”情况证明


  9 低保边缘户证明 残联、市民政局 低保边缘户证明


  10 财物被盗证明 车辆管理所 办理车辆消户手续


  11 电瓶车发票遗失证明 车辆管理所、交管部门 电瓶车发票遗失


  12 (委托村委会代为流转土地)流转委托书 成都农村产权交易所 办理交易鉴证


  13 《崇州市乡(镇)、村(社区)流转农户基本情况表》 成都农村产权交易所 办理交易鉴证


  14 《崇州市农村产权交易鉴证书》申领表 成都农村产权交易所 办理交易鉴证


  15 产权流转委托协议 成都农村产权交易所 集体建设用地使用权交易


  16 成交确认书 成都农村产权交易所 集体建设用地使用权交易


  17 农村产权流转交易鉴证公示 成都农村产权交易所 办理交易鉴证


  18 出让合同 成都农村产权交易所 集体建设用地使用权交易


  19 村民决议 成都农村产权交易所 集体建设用地使用权交易


  20 村民委员会主任当选证书及身份证复印件 成都农村产权交易所 集体建设用地使用权交易


  21 法定代表人证明书 成都农村产权交易所 集体建设用地使用权交易


  22 集体建设用地使用权流出申请书 成都农村产权交易所 集体建设用地使用权交易


  23 流出方代表身份证明 成都农村产权交易所 办理交易鉴证


  24 流出方委托授权人身份证明 成都农村产权交易所 办理交易鉴证


  25 农村土地承包经营权流转合同 成都农村产权交易所 办理交易鉴证


  26 授权委托书 成都农村产权交易所 集体建设用地使用权交易


  27 已付土地流转租赁费用支付情况 成都农村产权交易所 办理交易鉴证


  28 辩护人委托书证明 法院 社区出具辩护人委托证明


  29 个人收入证明 法院 证明其收入情况


  30 离婚未再婚证明 法院 离婚未再婚证明


  31 婚姻证明 法院、房管、民政、公安等部门 证明未婚、离婚未再婚,以及结婚证遗失,查无档案,证明夫妻关系等


  32 在本地居住证明 法院、交管、银行等部门 证明该居民为本社区长期居住,办理驾照、贷款、应聘等


  33 申请廉租房证明 房管部门 申请廉租房情况证明


  34 未享受廉租房证明 房管部门 证明其未享受廉租房


  35 未承租公房证明 房管部门 申请保障性住房,上级房管局要求代收


  36 个人及家庭房屋登记记录信息查询证明 房管部门 用于查询房屋登记记录信息查询(介绍信)


  37 孤老证明 房管部门 房租减免


  38 物业公司使用小区维修基金盖章 房管部门 物业公司使用小区维修基金盖章


  39 业委会换届选举证明 房管部门 业主换届选举证明


  40 房屋是否属于拆迁范围证明 工商行政管理部门 证明房屋是否属于拆迁范围


  41 变更门牌号证明 工商行政管理部门、卫生计生行政部门 证明门牌号有误以变更门牌号


  42 地址证明 工商行政管理部门、卫生计生行政部门 证明该房屋在XX街XX号(现直接由公安出具)


  43 房屋商用证明 工商行政管理部门、卫生计生行政部门 办理工商执照、卫生许可证等要求出具房屋使用性质,有房产证也要出具。


  44 自建房证明 工商行政管理部门、卫生计生行政部门 自建房证明


  45 无产权房证明 工商行政管理部门、卫生计生行政部门、公安机关 开具无产权房证明或证明当事人的房子产权正在办理中(用于迁户、开店等)


  46 失联企业证明 工商行政管理部门 证明该企业是否仍在经营


  47 租房证明 工商行政管理部门 证明租住在本社区某地址


  48 分户申请证明(农村) 公安机关 证明分户申请情况属实


  49 孩子出生上户证明 公安机关 证明新生儿在我村落户


  50 户籍迁入迁出证明 公安机关 证明当事人户籍迁移情况


  51 婚姻迁户证明(农村) 公安机关 证明双方已经结婚,对方迁户到我村


  52 加油站买油证明 公安机关 证明买油用于给汽车加油之外的其他合理用途


  53 业委会刻章证明 公安机关 业委会刻章证明


  54 遗失摩托车的所有人证明 公安机关 已遗失未报案或报废的车辆系该居民购买


  55 原户籍地址已不存在证明 公安机关 居民原居住地因土地征用不存在


  56 流动人口居住证明 公安机关(流管办) 证明流动人口居住在本村(社区)


  57 家庭生活严重困难证明 公积金中心 个人住房公积金提取审核:本人或配偶、父母子女发生重大疾病,造成家庭生活严重困难的提取;遭遇突发重大自然灾害,造成家庭生活严重困难的提取


  58 提取公积金证明 公积金中心 证明提取公积金用途属实,离职提取等


  59 财产继承情况证明 公证处 证明当事人的财产由谁继承


  60 继承遗产亲属关系证明 公证处 继承遗产亲属关系


  61 居民变卖安置房证明 公证处 变卖安置房(没有房产证),到公证处办理相关手续,要求社区加盖同意或知晓证明


  62 有无非婚生育证明 公证处 财产分割


  63 未享受拆迁安置补偿的证明 市国土局 用于证明居民未享受户籍地或常住地拆迁安置政策


  64 低保证明 红十字会、残联 享受低保证明


  65 非法运营机动车被扣,经营者家庭困难证明 交警大队(交警分局)、车辆管理所 证明机动车所有人家庭困难以减免罚款


  66 非机动车被盗证明 交警大队(交警分局)、车辆管理所 证明居民非机动车在某地某时被盗,用于销户


  67 机动车在使用证明 交警大队(交警分局)、车辆管理所 机动车在使用证明


  68 公益幼儿园财政补贴申请表 市教育局 公益幼儿园财政补贴申请表需社区盖章


  69 社会实践证明 市教育局 证明学生假期社会实践


  70 适龄儿童入学证明 市教育局 适龄儿童入学证明


  71 适龄儿童未入学证明 市教育局 适龄儿童未入学原因证明


  72 思想品德现实表现证明 市教育局 教师资格证考取


  73 学校三好学生、十佳优秀等评选证明 市教育局 学校评选三好学生等荣誉,由社区开具证明其在家庭及社区中表现优异


  74 社区戒毒证明 戒毒所 证明家属能履行复吸被抓者家庭监督职责


  75 证件及重要档案资料遗失证明 民政部门 证明居民证件(结婚证)、户口本、保险单、养老认定证明、公交卡等物件遗失,申请补办


  76 农业机械驾驶、操作员证照遗失证明 农业部门 补办农业机械驾驶、操作员证照


  77 产权与实际地址一致的证明 公安局派出所、房管局 涉及房产证变更、公正等


  78 办理就失业证 市人社局 办理就失业证


  79 补缴医保费证明 市人社局 证明补缴医保费


  80 父母只生育一孩证明 市人社局 父母只生育一孩证明


  81 劳动争议基层调解证明 市人社局 证明劳资双方纠纷已经过基层调解


  82 灵活就业证明 市人社局 证明当事人灵活就业


  83 收养证明 市人社局 证明收养关系,以领取死亡人员抚恤金等


  84 特殊门诊外出探亲旅游开药证明 市人社局 证明其外出旅游探亲用于开药


  85 退休人员验证 市人社局 证明健在


  86 未就业证明 市人社局 证明居民无工作或未就业,用于领取相关补助


  87 小额担保贷款证明 市人社局 个人小额担保贷款初审证明


  88 养老保险年审代办证明 市人社局 因本人年老或外出无法亲自办理养老保险年审事宜,由亲人代为办理


  89 遗属困难补助证明 市人社局 遗属困难补助证明


  90 异地生病住院报销证明 市人社局 证明其异地生病用于报销


  91 异地探亲住院报账证明 市人社局 异地探亲住院报账


  92 意外受伤证明 市人社局 在家意外摔伤、烫伤等报销医疗保险


  93 提取档案介绍信 市人社局、市档案局、档案管理部门 提取档案介绍信


  94 子女关系证明 市人社局、法院 再婚夫妻(户籍未在我处)一方证明与前妻(夫)子女关系


  95 补办失业金证明 市社保局 补办失业金


  96 逝后抚恤金领取证明 市社保局 领取抚恤金


  97 居住证明 市财政局、市司法局、市房管局 会计从业资格档案调转、社区服刑人员居住地核实、拆迁安置房产权遗留问题办理


  98 成都市残疾人居家灵活就业(创业)直接补助申请审批表 市残联 成都市残疾人居家灵活就业(创业)直接补助


  99 成都市困难残疾人家庭居家生活设施补贴金申请审批表 市残联 成都市困难残疾人家庭居家生活设施补贴金


  100 成都市困难残疾人专项生活补助金申请审批表 市残联 成都市困难残疾人专项生活补助金


  101 成都市贫困残疾人特殊困难临时救助 市残联 成都市贫困残疾人特殊困难临时救助


  102 成都市重度残疾人护理费用补贴申请审批表 市残联 成都市重度残疾人护理费用补贴


  103 成都市重性精神疾病患者阳光救助申请表 市残联 成都市重性精神疾病患者阳光救助


  104 成都市资助残疾人参加城乡居民基本医疗保险和大病医疗互助补充保险申请审批表 市残联 成都市资助残疾人参加城乡居民基本医疗保险和大病医疗互助补充保险


  105 困难证明(无低保证的持证残疾人需要开此证明) 市残联 贫困残疾人假肢矫形器适配项目、重性阳光救助、残疾人自强助学金


  106 享受困难家庭危房改造(改建)或其他保障性住房政策相关证明原件及复印件 市残联 困难残疾人家庭居家生活设施补助金


  107 肇事肇祸证明(非低保非重度并有肇事肇祸行为急需住院的持证精神残疾人) 市残联 阳光救助


  108 困难证明 市残联、市教育局 截瘫偏瘫“站起来”行动救助项目、普高国助金资助


  109 占道经营申请表 市城管委 占道经营


  110 离婚后子女随当事人生活证明 市法院、市司法局 离婚后子女随当事人生活证明


  111 2/3以上集体经济组织成员同意确权的证明 市房管局 非本村集体经济组织成员房屋确权


  112 成都市城市住房保障公示结果回执盖章 市房管局 成都市城市住房保障公示结果回执盖章


  113 个人房屋所有情况证明 市房管局 申请限价房、公租房等各项事务


  114 集体经济组织成员身份证明 市房管局 证明申请主体合法性


  115 监护(亲属)关系证明(无法定监护人且无监护人证明材料) 市房管局 房屋登记


  116 农村集体经济组织或村民委员会出具已公告的证明 市房管局 集体土地上房屋的所有权初始登记、房地产权属证书或登记证明公告作废、因遗失、灭失等原因,应补发集体土地上的房地产权属证书或登记证明等法律法规规定的应公告的情形


  117 收入证明租(寄)住证明 市房管局 申请住房保障


  118 未享受政府福利房证明 市房管局 证明其未享受廉租、经适房等


  119 证明(农房):农房姓名更正或加减名字 市房管局 房屋所有权变更登记,房屋所有权更正登记


  120 直管公房共同居住两年以上证明 市房管局 办理公房承租人死亡后的更名


  121 吊脚户的相关证明 市房管局、公证处、市人社局 申请优惠政策、财产相关纠纷等


  122 家庭成员等各种亲属关系证明 市房管局、市公安局、公证处 贷款、公证,继承财产、财产纠纷、领取保险、护照办理等


  123 企业场所使用证明 市工商局 企业住所


  124 身份证明 市工商局 农民专业合作社无农业户口簿的成员身份证明


  125 车辆信息证明 市公安局 用于驾驶证年审、车辆上户、车辆年审


  126 戒毒证明 市公安局 换领驾驶证


  127 老年服务金卡、身份证、银行卡等各种证照的遗失证明 市公安局 证件、银行卡补办


  128 门牌号更换证明 市公安局 更换门牌号


  129 农村地区居民添加职业证明 市公安局 申请迁入者职业


  130 农村地区实际居住证明 市公安局 申请迁入本农村地区


  131 农村实际居住证明 市公安局 本市农村间移居


  132 入住证明 市公安局 购房入户、市内移居


  133 实际居住证明 市公安局 1、农村地区户口迁移,确权已经完成地区(有房无证)统建或土地整理后统一安置的提供2、农村地区户口迁移,确权已经完成地区(有房无证)拆迁集中安置未取得房产证的提供、办理签证


  134 同一人证明 市公安局 补办身份证


  135 无产权证明 市公安局 市外迁入类,全域迁移


  136 证件及重要档案资料遗失证明 市公安局 民政、银行、保险公司


  137 企业符合条件的事项证明材料(需由村(社区)出具场地证明材料) 市国税局 一般纳税人简易办法征收备案


  138 乡镇出具的农户居住证明 市国税局 金融机构农户小额贷款取得的利息收入免征增值税优惠


  139 自产初级农产品证明 市国税局 代开增值税普通发票


  140 地籍调查表 市国土局 办理不动产权登记


  141 房屋权属来源证明材料 市国土局 集体土地范围内房屋登记


  142 房屋遗失补证无异议证明 市国土局 国有和集体土地范围内房屋产权遗失补证登记


  143 分田协议书 市国土局 办理耕保基金离婚分户


  144 更换户主证明 市国土局 原户主死亡,申请将该户耕地保护合同户主更换。


  145 公告意见 市国土局 产权证书遗失补发公告


  146 公示照片 市国土局 办理《不动产权证书》


  147 继承协议书 市国土局 办理耕保基金合户


  148 农村承包地确权颁证纠错申报表 市国土局 办理耕保基金变更


  149 情况说明 市国土局 办理《不动产权证书》


  150 家庭贫困证明材料 市红十字会 人道救助申请


  151 工程所在地街道办事处或居委会或物业公司出具的允许施工单位夜间施工的证明 市建委 夜间施工许可审批


  152 大学生生源地贷款申请表 市教育局 大学生生源地贷款


  153 法律援助经济困难证明 市教育局 法律援助


  154 犯罪记录证明 市教育局 证明居民无违法犯罪记录


  155 家庭经济困难学生教育专项资助申请审核表 市教育局 家庭经济困难学生教育专项资助


  156 家庭贫困证明(不属于低保家庭) 市教育局 省内外大中专院校学生申请家庭经济困难认定和申请国家助学贷款;中小学申请助学金;


  157 家庭状况证明 市教育局 其他特殊困难家庭学生申请办理各类教育资助


  158 申请人思想品德鉴定表 市教育局 高中、中等职业学校教师资格认定


  159 申请资助的学生及家庭经济情况证明 市教育局 特殊家庭困难学生教育资助


  160 特殊困难家庭学生教育资助申请审核表 市教育局 学前、小学、初中帮困教育资助


  161 学前“三儿”减免保教费申请表 市教育局 学前“三儿”减免保教费资助


  162 中等职业学校国家助学金申请表 市教育局 中职国家助学金资助


  163 木材合法来源问题 市林业园林局 农村居民采伐自留地和房前屋后零星林木不办理采伐证,故要求办事群众在办理此类木材运输许可时,要有村委会(及以上部门)出具的木材合法来源证明


  164 被收养人生父母无完全民事行为能力并对被收养人有严重危害的证明 市民政局 办理收养登记、收养生父母有特殊困难无力抚养的女。


  165 不违反计划生育规定协议书 市民政局 收养登记


  166 参战、服役证明 市民政局 证明参战、服役人员无工作单位,可申请补贴


  167 城市(农村)居住证明 市民政局 易地安置退役士兵家属须提供的证明材料


  168 初婚证明 市民政局 用于生育审批


  169 低保、低收入证明 市民政局 申请低保、低收入认定、医疗救助等


  170 夫妻关系证明 市民政局 补办结婚证


  171 高等学校学生及家庭情况调查表(家庭收入证明) 市民政局 就读学校发放困难补助;申请助学


  172 孤儿父母死亡证明 市民政局 散居孤儿申请及基本生活费


  173 孤儿和监护人的证明 市民政局 申办孤儿基本生活费


  174 婚姻当事人的佐证材料证明 市民政局 因拐卖、离家出走户口被注销


  175 婚育情况证明 市民政局 办理《流动人口婚育证明》、补办《独生子女父母光荣证》、收养子女、退休社保审核、申请住房等


  176 捡拾弃婴(儿童)报案证明 市民政局 收养登记


  177 捡拾弃婴(儿童)情况证明 市民政局 收养登记


  178 节地生态安葬奖补申请表 市民政局 节地生态安葬奖补


  179 近亲属关系证明 市民政局 代办(无)婚姻登记记录证明


  180 困难儿童认定审批表 市民政局 困难儿童认定


  181 人员身份证明 市民政局 申报“两参”优抚待遇的退役后回农村人员须提供的为农村籍证明


  182 三无人员初审证明 市民政局 对入住福利机构的三无人员进行初审


  183 丧偶死亡证明 市民政局 补领婚姻登记证、出具婚姻登记记录证明、查阅婚姻档案


  184 身体健康检查证明 市民政局 收养登记(收养人)


  185 收入证明 市民政局 城乡低保审批、城乡低收入家庭认定


  186 收养登记调查记录 市民政局 收养登记


  187 收养人经济状况证明 市民政局 收养登记


  188 收养人生育子女情况证明 市民政局 收养登记


  189 收养人无子女情况证明 市民政局 收养登记


  190 收养状况证明 市民政局 收养登记


  191 无固定收入证明 市民政局 申请两参(参战、参核)、申请带病回乡、申请三属、申请老复员军人


  192 无民事行为能力或限制民事行为能力证明 市民政局 代办(无)婚姻登记记录证明


  193 无生活来源证明材料 市民政局 职工档案记录缺连续性或缺离职手续


  194 下落不明证明 市民政局 收养登记


  195 宣告死亡证明 市民政局 收养登记


  196 养老、医疗保险和医保证明 市民政局 申请农村五保供养


  197 有房屋使用权而无产权的居住情况证明 市民政局 低保、低收入


  198 有无子女情况证明 市民政局 收养登记


  199 低保困难、临时救助、困难帮扶救助、家庭收入困难、社区快速救助等资格证明 市民政局、市残联、市红十字会、市人社局 用于申请获得低保等相关救助资格,以及民政局规定标准之外的困难情况证明


  200 死亡证明 市民政局、市人社局、司法、社保 代办(无)婚姻登记记录证明、死亡一次性待遇拨付、证明死亡已久的居民情况


  201 重大疾病患者需药物援助证明 市民政局、市卫计委 证明重大疾病患者家庭困难,需要援助


  202 更改民族成分申请书 市民宗局 更改民族成分


  203 动物防疫条件合格证核发申请书 市农委 动物饲养场、养殖小区和动物屠宰加工场所动物防疫条件合格证核发审批


  204 对新建或迁建100千瓦以上农村机电提灌站申请报告 市农委 对新建或迁建100千瓦以上农村机电提灌站的审批


  205 对新建或迁建100千瓦以下农村机电提灌站申请报告 市农委 对新建或迁建100千瓦以下农村机电提灌站的审批


  206 非政府投资或补助的农村能源工程初步设计方案的备案申请报告 市农委 非政府投资或补助的农村能源工程初步设计方案的备案


  207 生产基地证明(含品种、面积、产权、村委会负责人签字并加盖村委会公章,原件) 市农委 种子生产许可


  208 生产用地所有权或者使用权证明(土地承包经营权证、林权证或租赁合同复印件及附图)及生产用地的用途证明 市农委 林木种子生产经营许可


  209 蔬菜安全证明(农村) 市农委 证明生产蔬菜安全问题


  210 所在地村(居)委会证明 市农委 木竹材经营加工许可


  211 提灌站选址证明(所在村民委员会的书面证明) 市农委 新建或迁建100千瓦以上农村机电提灌站审批


  212 土地承包经营权证的登记发放备案申请书 市农委 土地承包经营权证的登记发放备案


  213 组、村、乡镇关于该炼山地有无山界林权权属争议或其他纠纷的证明意见 市农委 森林防火区野外生产用火许可


  214 被征地农民失业金申领 市人社局 被征地农民失业金申领


  215 成都市基本养老保险孤寡生活补助费审核表 市人社局 证明申请人是否属于终身无子女,已婚无子女两种情况


  216 城乡居民基本医疗保险和大病补充险个人参保申请 市人社局 城乡居民基本医疗保险和大病补充险个人参保申请


  217 定点医药机构地址变更证明(门牌号变更)、房屋建筑面积证明 市人社局 定点医药机构基础信息变更备案


  218 非正常办理社保减少(单位) 市人社局 非正常办理社保减少(单位)


  219 个人无工作证明 市人社局 个人无工作证明


  220 关于XXX未再婚证明关于XXX亲子关系证明 市人社局 遗属困难补助


  221 关于家属代办死亡人员的医保待遇(退个人账户,医疗待遇报销等) 市人社局 关于家属代办死亡人员的医保待遇(退个人账户,医疗待遇报销等)


  222 户口注销证明 市人社局 出具婚姻登记记录证明


  223 健在证明 市人社局 证明此人健在,以及身体状况


  224 就业困难人员认定 市人社局 就业困难人员认定


  225 就业培训证明 市人社局 就业培训证明


  226 离退休困难补助申请表 市人社局 离退休困难补助申请表需社区盖章


  227 灵活就业社保补贴办理 市人社局 灵活就业社保补贴办理


  228 领取养老金资格异地认证核查 市人社局 领取养老金资格异地认证核查


  229 企业法人(企业负责人)失踪,且无法正常联系 市人社局 企业参保职工个人办理社保减少


  230 生病、身患重大疾病证明 市人社局 异地就医报帐、社保办理


  231 生活困难企业军转干部临时救助审批 市人社局 生活困难企业军转干部临时救助审批


  232 失业、待业情况证明 市人社局 失业、待业情况证明


  233 事业单位公开招聘人员现实情况表现证明 市人社局 事业单位公开招聘


  234 受伤情况证明(证明非打架斗殴受伤,在家中受伤或晕倒) 市人社局 保险公司赔付,异地医保报销,社保报销等报销费用


  235 死亡参保人员与申领死亡待遇人关系证明 市人社局 死亡参保人员与申领死亡待遇人关系证明


  236 死亡参保人员直系亲属证明 市人社局 死亡参保人员直系亲属证明


  237 退休人员孤寡(无子女)证明 市人社局 退休人员孤寡(无子女)证明


  238 退休异地审核 市人社局 异地退休人员在本社区居住,且健在,以领取养老金等事宜


  239 外来人员长期居住证明 市人社局 医保报销


  240 外来暂住人员在居住地住院情况证明 市人社局 证明外来暂住人员是否在居住地住院。


  241 委托书 市人社局 死亡一次性待遇拨付、养老金发放银行账号修改


  242 无工作生孩子报销证明 市人社局 证明配偶无工作,享受相关单位生育福利


  243 务工证明 市人社局 外出务工人员(城乡)


  244 在进行门特治疗期间外出时间较长(适当延长处方用量)需社区或街道开具参保人员外出证明 市人社局 特殊门诊门诊开药适当延长处方用量


  245 在省参保的企业退休军转干部生活困难补助 市人社局 在省参保的企业退休军转干部生活困难补助


  246 在业、从业情况证明 市人社局 在业、从业情况证明


  247 在职参保人员、退休人员死亡证明 市人社局 在职参保人员、退休人员死亡证明


  248 暂停享受失业保险金人员申请开通 市人社局 暂停享受失业保险金人员申请开通


  249 直系关系证明 市人社局 办理死亡丧葬费、抚恤金


  250 自主择业干部遗属生活困难补助 市人社局 自主择业干部遗属生活困难补助


  251 四川省农村自办群体性宴席备案表 市食药监局 家宴申报


  252 外设仓库产权证明 市食药监局 申办《食品经营许可证》时经营场所外有外设仓库的,无商业用途产权证


  253 本村及所辖组村民小组的相关情况证明,如负责人身份证明等 市司法局 用于与村、组民事权利义务相关的合同、协议等公证事项


  254 监护资格证明 市司法局 出生、死亡、婚姻状况、亲属关系、声明书、委托、保证、承诺书、继承、赠与、遗嘱、协议书等公证


  255 社区服刑人员解除矫正证明 市司法局 协助司法行政机关开据社区意见证明


  256 事实收养、抚养关系证明 市司法局 继承、亲属关系、事实收养、抚养事实等公证事项


  257 无其他职业证明 市司法局 专职律师职业申请


  258 五保户证明 市司法局 办理继承、接受遗赠、遗赠扶养协议等公证事项


  259 亲属关系证明 市司法局、公证处 公民申请办理继承公证、亲属关系公证公证、放弃继承声明公证、遗嘱公证、赠与公证,出生公证、监护公证、认领亲子公证、婚姻状况公证、收养关系公证、事实收养公证等以及其它需要提供亲属关系证明的公证事项、查询火化档案、补办理火化证、骨灰寄存(安葬)证及火化票据等,不能提供可证明亲属关系相关证件时出具


  260 婚姻状况证明 市司法局、市民政局 公民申请办理婚姻状况公证、继承公证、亲属关系公证公证、已婚/未婚声明公证、遗嘱公证、赠与公证,收养关系公证、事实收养公证、涉及处分财产的委托公证、合同/协议公证等以及其它需要提供婚姻状况证明的公证事项、补领婚姻登记证(无档案的当事人)


  261 监护证明 市司法局、市民政局 继承、声明、委托、赔偿(补偿)协议、监护等公证事项、代办(无)婚姻登记记录证明


  262 《流动人口婚育证》申请表 市卫计委 流动人口婚育证


  263 补办《出生医学证明》申请书 市卫计委 补办《出生医学证明》


  264 成都市计划生育家庭奖励扶助 市卫计委 奖励扶助申请


  265 红十字生育关怀专项资金申请表 市卫计委 办理生育关怀专项救助金


  266 出生医学证明遗失证明 市卫计委 补办《出生医学证明》


  267 独生子女父母光荣证 市卫计委 办理《独生子女父母光荣证》


  268 房屋产权证明 市卫计委 公共场所卫生许可证核发、公共场所卫生许可证遗失补办


  269 关于换发《出生医学证明》的情况说明 市卫计委 换发《出生医学证明》


  270 计划生育家庭特别扶助 市卫计委 特别扶助申请


  271 计划生育奖励扶助 市卫计委 奖励扶助申请


  272 家庭分娩证明 市卫计委 家庭分娩办理《出生医学证明》


  273 接受计划生育手术证明 市卫计委 计划生育手术并发症


  274 申请办理村卫生站 市卫计委 医疗机构设置许可、医疗机构执业登记


  275 申请办理村卫生站变更 市卫计委 医疗机构设置许可证变更


  276 申请分期缴纳社会抚养费审批表 市卫计委 申请分期缴纳社会抚养费


  277 未参加城镇职工基本养老保险的证明材料 市卫计委 农村地区计划生育家庭奖励扶助


  278 新都区计划生育特殊困难家庭扶助 市卫计委 扶助申请


  279 严重精神障碍门诊救助申请审核表 市卫计委 用于申请门诊救助


  280 再生育申请审批 市卫计委 办理再生育申请审批事项


  281 现无存活子女或独生子女被依法鉴定为残疾(伤病残达到三级以上的)证明 市卫计委 计划生育家庭特别扶助


  282 低收入家庭证明 市文广新局 免收收视费


  283 关于拟投资、管理娱乐场所相关人员书面声明的核查证明 市文广新局 娱乐场所审批


  284 开通光纤证明 市文广新局 开通光纤证明


  285 贫困证明 市文广新局 免交光纤费用和收视费


  286 法律援助申请人经济情况证明 市司法局 证明家庭成员收入及资产状况


  287 矫正人员在社区服务证明 市司法局 证明矫正居民按时参加社区服务


  288 社区人员矫正签到盖章 市司法局 矫正人员每月签到


  289 婚育证明 卫生计生行政部门 证明婚姻及生育子女状况,包括未生育证明


  290 精神病患者情况证明 市卫计委 证明精神病患者情况


  291 入住证明盖章 市卫计委 用于打预防针


  292 终止妊娠证明 市卫计委 医院要求社区出具畸形胎儿建议终止妊娠证明,计生条例明文规定,胎儿足三月以上不开引产证明


  293 现存一个子女或两个女孩或子女死亡现无子女的证明 市卫计委 农村地区计划生育家庭奖励扶助


  294 办理网吧消防、营业执照证明 公安消防部门、工商行政管理部门 证明网吧经营场所相关情况


  295 单位在异地退休回原籍的居民(本地居民),发生意外住院、伤情证明 异地市人社局 办理保险理赔、医保报销、申请医疗救助等


  296 无工作/失业证明 银行、市房管局、市人社局、市民政局 再就业、申请优惠政策等、办理低保、保障房申请、住房成都公积金中心办理等


  297 房屋原拆原建证明 市住建局 房屋损坏,需重新修建


  298 夜间施工证明 市住建局 证明社区允许夜间施工




(责任编辑:王君华)